软件测试习题

1. 题目

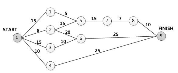
下图是一个软件项目的活动图,其中顶点表示项目里程碑,连接顶点的边表示包含的活动,则里程碑( 1 )没有按时完成会影响整个项目的讲度。若活动 0+2 完成后,停止 3 天才开始活动 2+6,则完成整个项目的最少时间是( 2 )天。

活动图

1

A. 1

B. 2

C. 3

D. 4

2

A. 53

B. 55

C. 56

D. 57

2. 答案

点我看答案

B C

© 2020 曾润平. All rights reserved.

结果匹配 ""

    没有匹配的结果 ""